Подготовка к строительству приямка в подвале
- Подготовка к строительству приямка в подвале
- Связанные вопросы и ответы
- Что такое приямок
- Зачем нужен приямок в подвале
- Какие материалы можно использовать для строительства приямка в подвале
- Как выбрать место для строительства приямка в подвале
- Какие инструменты и материалы необходимы для строительства приямка в подвале
- Как выровнять поверхность под строительство приямка в подвале
- Как правильно уложить дренажную трубу в приямок в подвале
- Как установить насос для откачки воды из приямка в подвале
Подготовка к строительству приямка в подвале
Прежде чем разбираться с требованиями к подвалам, нужно изучить их определение и отличие от других подземных конструкций. Только после этого можно приступать к строительству.
Под подвалом (согласно СНиПу, этаж подвальный) понимают этаж, у которого пол располагается ниже уровня почвы больше чем на половину от высоты помещений, находящихся в нем.
Часто такую конструкцию путают с другими. Например, подполье проветриваемое. Но это место между уровнем грунта и нижней стороной цоколя здания. Такая зона является открытой для осадков и ветра. Подполье подобного типа обустраивают в регионах с вечной мерзлотой.
Цоколь предполагает уровень пола ниже грунта на высоту не больше чем 50% собственной высоты. Технический этаж предназначается для размещения оборудования, агрегатов (касается инженерных и коммуникационных сооружений). При этом они будут находиться в нижней либо верхней зоне здания.
Что касается погреба, то это строение, которое располагается в углублении грунта и предназначается для сохранения овощей. Его можно построить и под зданием, и отдельно от него.
В СНиП 2.08.01-89 описывается обустройство не только полностью домов, но и их нежилых этажей. Высота комнат общественного назначения должна быть такой же, что и в помещениях для проживания. Исключение составляют те зоны, где есть инженерные конструкции, которым полагается минимум 3 м.
Нижние уровни в домах можно обустраивать:
- торговыми помещениями;
- заведениями общественного питания;
- сервисными центрами;
- филиалами почтовых отделений (но не более 700 кв. м);
- конторами жилищно-коммунального хозяйства;
- офисами предпринимателей.
Разрешается устраивать спортивные комплексы, но если они занимают не более 150 кв. м.
В этот список не входят:
- заведения общепита более чем на 50 мест, а также если кухонные залы рассчитаны на 500 блюд и более;
- пункты приема стеклянной тары;
- магазины, у которых площадь составляет более 1 000 кв. м;
- строительные компании;
- фирмы, которые будут продавать средства химической промышленности;
- организации, загрязняющие воздух либо территорию возле здания;
- отделы, занимающиеся продажей рыбы или овощей;
- любые предприятия, которые работают со взрывоопасными или горючими соединениями.
Разрешается сделать мастерскую по ремонту часов или парикмахерскую. Но площадь таких заведений не превышает 300 кв. м.
Мастерская по ремонту обуви тоже допускается, но не более 100 кв. м.
Все общественные помещения должны иметь отдельные выходы и входы, которые полагается изолировать от основной конструкции.
Что касается зданий промышленного назначения, то используется СНиП 2.09.03-85. Третий пункт нормативного акта относится как раз к подвальным помещениям.
При этом в них дополнительно предусмотрены технические уровни для инженерных и коммуникационных конструкций. Иногда таких подземных этажей требуется несколько.
Связанные вопросы и ответы:
Вопрос 1: Что нужно для создания приямка в подвале для откачки воды
Ответ: Чтобы создать приямок в подвале для откачки воды, вам потребуется несколько инструментов и материалов, таких как лопата, кирка, шланг, насос, фильтр и трубы. Вам также потребуется выбрать подходящее место для приямка и обеспечить надлежащую дренажную систему.
Вопрос 2: Как выбрать подходящее место для приямка в подвале
Ответ: Выбор места для приямка в подвале зависит от многих факторов, таких как тип грунта, уровень грунтовых вод и расположение подвальных стен. Лучше всего выбрать место, где грунт плотный и устойчивый, чтобы предотвратить просачивание воды. Также следует избегать мест, где подвальные стены находятся в непосредственной близости от реки или канала, чтобы избежать затопления.
Вопрос 3: Как установить насос для откачки воды из приямка
Ответ: Для установки насоса для откачки воды из приямка вам потребуется выбрать подходящий насос, который будет работать на вашем участке. Затем вам нужно проложить трубы из приямка к насосу и подключить насос к электросети. Важно также установить фильтр, чтобы предотвратить попадание грязи и других загрязняющих веществ в насос.
Вопрос 4: Как обеспечить надлежащую дренажную систему для приямка
Ответ: Для обеспечения надлежащей дренажной системы для приямка вам потребуется создать систему канализации, которая будет отводить воду из приямка в подходящее место. Вам также нужно установить фильтр, чтобы предотвратить попадание грязи и других загрязняющих веществ в систему канализации.
Вопрос 5: Как обеспечить надлежащую безопасность при работе с приямком
Ответ: При работе с приямком важно соблюдать надлежащие меры безопасности. Вам нужно обеспечить надлежащую вентиляцию в подвале, чтобы предотвратить накопление вредных газов. Вам также нужно использовать защитные очки и перчатки, чтобы защититься от возможных травм.
Вопрос 6: Как регулировать уровень воды в приямке
Ответ: Для регулирования уровня воды в приямке вам нужно установить автоматическую систему управления насосом. Эта система будет следить за уровнем воды в приямке и автоматически включать насос, когда уровень воды превысит определенный порог. Также важно регулярно проверять систему и производить ее техническое обслуживание, чтобы обеспечить надлежащую работу насоса и предотвратить засорение фильтров.
Что такое приямок
3. Подвалы, приямки и люки
В многоэтажных зданиях обычно устраивают подвалы. Они используются в качестве кладовых, хозяйственных помещений, временных мастерских, гаражей для легковых машин.
Наружными стенами подвала служат стенки ленточных фундаментов. В каркасных зданиях со столбчатыми фундаментами стены подвала делают в виде железобетонных панелей. Они опираются на выступающие из железобетонных стоек каркаса железобетонные опорные консоли или опорные стальные столики, привариваемые к закладным деталям стоек каркаса.
При проектировании подвальных помещений очень важно учитывать их гидроизоляцию от грунтовых вод.
Если уровень грунтовых вод не превышает 0,2 м над уровнем пола подвала, то применяют горизонтальную гидроизоляцию выше подушки фундамента и вертикальную гидроизоляцию по наружной поверхности стен подвала, защищенную слоем жирной мятой глины толщиной 0,2-0,25 м для предупреждения механических повреждений гидроизоляции. Жирная мятая глина и сама может быть хорошей гидроизоляцией.
Когда уровень грунтовых вод выше 0,2 м, но не более 0,8 м, гидроизоляция должна устраиваться под полом подвала и укладываться на бетонную подготовку. Гидроизоляцию вертикальных поверхностей защищают облицовкой сильно обожженного кирпича толщиной в половину кирпича. Чтобы избежать выпучивания подготовки и пола подвала напором гидростатического давления, в период проектирования учитывают, что гидростатическое давление, равное высоте уровня грунтовых вод, должно быть меньше веса подготовки и пола подвала.
Когда уровень грунтовых вод выше 0,8 м отметки пола подвала, гидроизоляцию устраивают так же, как во втором случае, но бетонный пол подвала должен рассчитываться на гидростатическое давление и заделываться по периметру в стены подвала.
В качестве гидроизоляции применяют битумную мастику, толь, рубероид, гидроизол. При наличии грунтовых вод наиболее надежна обмазочная и оклеечная гидроизоляция.
Вам также может быть полезна лекция " 9 Основные требования к сталям, применяемым для изготовления барабанов котлов ".
На высушенную поверхность подушки фундаментов и подготовки пола подвала наносят слой битумной мастики толщиной 4,5 мм, после твердения сплошь по всей поверхности наклеивают 1-2 слоя гидроизоляционного материала. Затем устанавливают вертикальные элементы сборных стен подвала, на них наносят гидроизоляцию, выкладывают защитную стенку и пол подвала.
Для предупреждения увлажнения стен капиллярной влагой в стене выше тротуара на 13-15 см устраивают горизонтальную гидроизоляцию.
В подвальных помещениях иногда предусматривают естественное освещение через окна, расположенные в стенах. По современным нормам в подвальных помещениях не допускаются длительные работы, требующие естественного освещения. Поэтому устройство световых проемов, а, следовательно, и приямков встречается редко.
Приямки перед оконными проемами стен подвалов делают из кирпича или железобетона. Полы приямков делают с уклоном наружу от стен (как отмостка). Сверху приямки защищают металлическими откидными сетками, а иногда делают покрытие для приямков из пустотелых стеклянных блоков.
Люки устраивают в подвальных помещениях, где предусматривается хранение материалов, загружаемых в подвал снаружи через люки.
Стенки люков делают также, как и у приямков, из кирпича или сборных железобетонных плит. Пол – пологий в сторону подвала. Для закрывания проема люка устраивают деревянные утепленные щиты, обитые железом, если одни щит, и не утепленные, если два щита.
Источник: https://detali-interera.ru-land.com/stati/podzemnaya-utopiya-sozdanie-priyamka-v-podvale
Зачем нужен приямок в подвале
Погреба строят чаще всего из кирпича или бетонных блоков. Преимущество этих материалов в том, что они устойчивы к высокой влажности и перепадам температуры воздуха. У них большой срок службы, при этом они недорого стоят. Постройки из кирпича и бетона считаются надежными и прочными. Но не все виды кирпича и бетонных блоков подходят. Например, вспененный кирпич – хрупкий, равно как и шлакоблоки. Они не могут быть материалом для строительства подземной части погреба. Силикатные кирпичи также не подходят, потому что они не выдерживают высокую влажность. Лучше всего использовать обычный красный кирпич – он влагостойкий, прочный и надежный, имеет большой запас прочности и рассчитан на долгую эксплуатацию. Строить из кирпичей просто – они компактные и сравнительно лёгкие. Можно использовать даже кирпичи, бывшие в употреблении, например, оставшиеся после разборки кирпичной постройки.
А вот если погреб будет строиться из бетонных блоков, то для их доставки и даже для укладки может понадобиться дополнительная техника. У блоков увеличенный размер, если сравнивать их с кирпичами. Некоторые блоки из-за большого размера весьма внушительно весят. Зато все сложности при строительстве компенсируются хорошей теплоизоляцией и большим сроком службы погреба из бетонных блоков.
Если использовать бетон, но не в виде блоков, а в форме плит с металлическим армированием, то потребуется дополнительная теплоизоляция, чтобы обеспечить стабильную температуру внутри ямы.
Иногда яму погреба обшивают досками, но в этом случае обязательна обработка антисептиками. Это на какое-то время остановит естественное гниение материала.
Какие материалы можно использовать для строительства приямка в подвале
Строительство частного дома с подвальным помещением требует проведения специальных процедур перед началом работ. К ним относится геологическое исследование несущего грунта. Только после него можно приступать к составлению проекта подвала и быть уверенным в том, что он не будет нарушать какие-либо требования нормативных документов. Если проектом предусмотрен отдельный этаж под подвал, соразмерный со всей площадью здания, нужно оборудовать арочные и дверные отверстия в фундаменте. Рекомендуемая высота составляет примерно 2 метра. Она даст возможность использовать подвальное помещение в полной мере.
Оборудовать весь подвал ниже уровня почвы нелогично, средняя высота стен над землей должна быть от 50 до 100 см. Важно помнить о том, что строительство подвала с глубиной более 150 см может привести к подтоплению подземными водами. С фундаментом, оборудованным ниже уровня подземных вод, возникнет необходимость в дренажной системе. Иногда вместо этого можно искусственно понизить этот уровень или построить подвал выше него. Но эти варианты несут за собой значительные финансовые затраты.
А также при разработке и проектировании подвального помещения стоит уделить внимание инженерным и коммуникационным каналам. Чтобы в ходе строительства не нужно было разрушать стены и потолок, необходимо заранее продумать места размещения труб подачи и слива воды, электролиний и подобных коммуникаций. Фундамент строения подвержен боковому давлению, которое может привести к разрушению стен. Прочность подвального помещения смогут обеспечить внутренние стены. Для этого необходимо оборудовать основу из бетона и объединить ее с несущими элементами здания арматурной сеткой.
Как выбрать место для строительства приямка в подвале
Правильно обустроить своими руками приямки в подвале несложно, если их функциональное назначение учитывается в соответствие с геологическими и климатическими условиями участка. В некоторых случаях их наличие предполагается устанавливаемым технологическим оборудованием. Высоко расположенные грунтовые воды или их циклический подъем потребуют более тщательного подхода к проектированию, чтобы погреб мог использоваться по назначению независимо от сезона или погоды снаружи дома.

Виды и функции приямков
Выполняют 2 основные задачи:
- сбор и удаление воды;
- естественное освещение подвала.
Строительные нормы не регламентируют обязательное устройство в малоэтажных частных домах, но для эффективной защиты от разрушающего действия воды на основание здания расчетливо сделанное углубление является незаменимым.
1. Приямки у окон.
Устройство погреба часто не ограничивается созданием небольшого склада для продуктов – обживается все внутреннее пространство фундамента. В цокольных подвальных помещениях сооружают окна, уходящие ниже уровня почвы (отмостки). С этой целью делают углубления в грунте у наружной стены фундамента. Они позволяют проникать внутрь солнечному свету, устраивать дополнительную естественную вентиляцию. Строятся таким образом, чтобы осадки и подземные воды не могли попадать в окно, а уже затекшая влага отводилась в дренажную систему или колодцы.
Приямки могут быть таких форм:
- прямоугольные;
- трапецеидальные;
- полукруглые.

Некоторые дополнительно выполняют функцию технологических проемов для подачи в подвал оборудования и крупногабаритных вещей. Минимальное расстояние от внешнего края до стены должно не только обеспечивать освещенность помещения, но и пропускать пожарный рукав с изгибами без переломов.
Организованный сбор воды желательно иметь с целью защиты материальных ценностей (мастерская, спортзал, винный погребок, гараж) от природных катаклизмов или аварий на внутренних трубопроводах. Под окнами в цоколе углубления нужно делать, если проемы располагаются на расстоянии меньше, чем 0,2 м от уровня земли. Это обеспечивает защиту от ливневых потоков, таяния снега и разбрызгивания при падении капель на отмостку здания.
2. Дренажные приямки.
Необходимость в них обязательно возникает, когда грунтовая вода появляется весной в подвале через несколько лет после постройки дома. Этому способствуют такие причины:
- нарушение технологий, использование некачественных материалов на этапе возведения здания;
- неправильный расчет нагрузок, образование трещин в фундаменте, разрушение гидроизоляции;
- значительное повышение уровня воды в залегающих грунтах (чрезмерное выпадение/таяние осадков, появление новых источников, создание искусственных преград в водоносных пластах за счет нового строительства на соседних участках);
- выход из стоя дренажной системы (закупорка мусором, сдавливание проседающим грунтом, отказ автоматики дренажного насоса).

Проектом предусматривается электронасос для откачки жидкости, если в подвальное помещение выносится индивидуальный тепловой пункт. Уклон пола должен быть направлен в сторону такого углубления.
Какие инструменты и материалы необходимы для строительства приямка в подвале

Практичней скважину для вертикального дренажного стояка закладывать под входным люком в погреб, чтобы была возможность наращивать при необходимости длину штанги бура. Идея состоит в том, чтобы пройти водонепроницаемый слой и достичь водопроницаемого слоя. Тогда излишняя влага в погребе будет уходить по вертикальной дренажной трубе и погреб значительно осушится.

Процесс бурения достаточно простой. Делаем несколько оборотов буром, поднимаем его вверх и удаляем грунт с лопастей бура. Эту операцию продолжаем до тех пор, пока не достигнем водопроницаемого слоя, что будет заметно по появлению на лопастях влажного песка.
Если на пути бура окажется камень или строительные отходы, например, бетонная плита, то ее придется высверливать и выбивать с помощью дрели и перфоратора. После чего, бурение скважины продолжаем в штатном порядке.

После относительно сухого грунта, может пойти светлая водонасыщенная глина, что говорит о том, что уже недалеко до песка. Но если через стенки скважины внизу поступает вода, то, возможно, мы достигли водонасыщенного слоя. Дальше сверлить скважину пока не стоит. Глубина нашей скважины с учетом глубины подвала (3 м) и штанги бура (2 м) составляет 5 м.
На 2-3 дня скважину оставляем, предварительно поместив в нее подходящую по диаметру и длине пластиковую трубу, для предотвращения осыпания стенок скважины. За это время скважина может высохнуть или, наоборот, набрать воды. В первом случае бурим глубже, во втором – для усиления дренажных возможностей углубляем скважину еще на 1 м.

В скважину засыпаем щебенку средней фракции высотой 20 см для предотвращения заиливания дна.

На щебенку ставим дренажную трубу диаметром 110 мм и длиной 3 м. В ее стенках предусмотрены отверстия, и она снаружи обмотана геотекстилем для недопущения заиливания дренажных отверстий. По бокам трубу также обсыпаем, но уже смесью из песка, керамзита и щебенки.


После установки дренажного стояка, можно положить с уклоном горизонтальные трубы с отверстиями или щелями, и соединив их со стояком, заняться гидроизоляцией погреба и утеплением потолка.


В качестве временного фильтра на дренажную трубу надеваем кусок канализационной диметром 150 мм и щелевое кольцо между трубами также засыпаем смесью из щебня и песка.

Как выровнять поверхность под строительство приямка в подвале
Первым делом в случае появления вод в подвале необходимо устранить причину ее образования. Благодаря устранению причины вы сможете предотвратить затопление подвального помещения. Следует уделить особое внимание факторам, которые влияют на образование воды.
- Грунтовые воды . Весной уровень грунтовых вод поднимается выше расположения фундамента, из-за чего он может просачиваться через прорехи и трещины. Это может произойти и из-за того, что после таяния снегов либо выпадения обильных атмосферных осадков, земля впитывает воду словно губка и удерживает ее в себе.

- Неправильная укладка дренажа либо его засорение. Если в подвале все же была выполнена гидроизоляция стен и перекрытий, но вода в подвале все равно появилась, то стоит обратить внимание на изоляционный слой. Требуется проверить его целостность. Чтобы сделать это, требуется сначала откачать всю воду из подвала. В некоторых случаях люди пренебрегают дренажной системой в целях экономии средств, однако, из-за этого в подвале будет сосредоточена сырость, так как гидроизоляция неспособна самостоятельно справляться с данной проблемой.
Бывают ситуации, когда длительный период подвальное помещение было сухим и внезапно затопилось и появилась сырость. Это может быть обусловлено изменением почвы вокруг основания. В этой ситуации требуется отвести воду от стен, а по периметру фундамента построить дренажное кольцо.
- Трещина, образовавшаяся в фундаменте дома. Любое нарушение целостности фундамента может привести к возникновению воды в подвале. Повреждения основания дома могут быть связаны с целым рядом ошибок, совершенных в технологическом процессе. Поверхность, которая повреждена, становится уязвимой к влаге. Специалистами отмечается, что из-за воздействия воды снижается количество кальция в бетоне. Это отрицательно сказывается на показателях надежности и прочности. Замена изоляции в данном случае не поможет, так как работы по устранению этой проблемы должны быть основательными, поскольку причина образования воды находится на уровне постройки здания.
Помимо трещин и разломов, следует обратить внимание на капиллярное проникновение лишней влаги, из-за которой в подвале образуются грибковые споры и плесень. Привести к возникновению этой проблемы может низкое качество материалов, используемых при гидроизоляции. Еще одной причиной может стать неэффективная вентиляционная система в подвальном помещении.
Для выкачки воды можно выбрать такой агрегат, как автоматика электропомпа. Собрать ее лучше своими руками, учитывая рекомендации специалистов. Установка и откачивание насухо станет несложным занятием.
Как правильно уложить дренажную трубу в приямок в подвале
Способов улучшить микроклимат в подвальном помещении существует несколько. Их качественное и разумное применение (в отдельности или вместе) позволяет добиться достаточно серьезного результата – при желании и необходимости, вы сможете устроить внизу даже жилую комнату.
Рассмотрим, какие методы являются эффективными (в той или иной мере) и актуальными для решения проблемы на сегодняшний день.
Утепление поверхностей
- стены – изнутри и снаружи (практически во всех случаях утепление стен – обязательный пункт);
- потолок;
- пол.
Этот пункт, как наиболее эффективный, мы рассмотрим детально.
Увеличение толщины стен подвала
Актуально на этапе строительства здания. Однако следует знать, что даже толстая бетонная стена не является гарантией того, что в подвале будет тепло и сухо. Поэтому этот пункт не является достаточно эффективным, и может использоваться только в качестве дополнительного способа решения проблемы.
Монтаж систем отопления (водяного или электрического)
Этот пункт актуален тогда, когда в подвале отсутствует влажность, и необходимо просто повысить температуру воздуха. Причем если внизу достаточно холодно (к примеру - +5 градусов), а вы хотите добиться комнатной температуры (+20 градусов) – постоянно применять системы отопления не слишком разумно и выгодно. Столь существенный прогрев помещения будет требовать немалого количества средств – на энергию для подогревателей. Куда проще и дешевле раз и навсегда решить проблему, применив теплоизоляционные материалы.
Монтаж систем вентиляции
Пункт достаточно важный, и требует внимания в любом случае. Подача внутрь свежего воздуха и его отвод наружу необходим не только для поддержания внутри нужного содержания кислорода, но еще и для того, чтобы отводить влагу, если она будет появляться на поверхности.
Утепление стен подвала снаружи другими материалами – задача сравнительно сложная, трудоемкая, длительная и затратная
Любая перегородка (будь то стена или потолок) может быть утеплена с двух сторон, и только в этом случае эффективность проводимых работ можно назвать максимально возможной.
Сложность утепления стен подвала снаружи заключается в следующих причинах:
- прежде чем начать работы по утеплению поверхности, необходимо выкопать вокруг стен подвала достаточно глубокую и достаточно широкую (для проведения внутри нее работ) траншею – что занимает немало времени, сил и средств (если этим будут заниматься наемные рабочие);
- выбор утеплителя для наружного утепления стен подвала – вопрос достаточно серьезный и сложный, поскольку далеко не всякий материал справится с регулярным воздействием влаги, содержащейся в почве.
Несмотря на данные нюансы, работы по наружному утеплению не являются чем-то невыполнимым. Пусть это займет чуть больше времени и сил – зато результат наверняка превзойдет все ожидания. Нередко качественно нанесенный/смонтированный утеплитель позволяет полностью избавить подвальное помещение от влаги и холода, отменяя необходимость принимать дополнительные меры по теплоизоляции. Это напрямую зависит от того, какой именно применялся материал и для чего именно вы планируете использовать подвальное помещение.
Как установить насос для откачки воды из приямка в подвале
для начала отказ от ответственности:
Все действия, схемы и прочие данные представленные в постах серии "Как занедорого спалить хату" могут использоваться только на собственный страх и риск. Помните высокое напряжение опасно для жизни. Если вы не понимаете на 100%, что именно хотите сделать - лучше обратитесь к специалистам.
В свое время, обустраивая скважину в своем гнезде, я задался вопросом: А как общественность решает проблему сухого хода? и как избегать частых повторных пусков насоса?
И быстрый, и не очень быстрый поиск свел все тому, что чаще всего рекомендуют использовать комбинации прессостатов и обратных клапанов, причем зачастую установленных невпопад. Оценивать наличие воды в скважине по давлению на линии можно, но эта оценка является опосредованной и при некоторых определенных ситуациях связанных с неочевидными для простого жителя ошибками эксплуатации может дать ложный результат и как следствие перегрев насоса с возможно серьезной его поломкой.
Прямой оценкой расхода жидкости через центробежный насос является ток потребляемый приводом насоса. Всем, более менее знакомым с характеристиками приводов, хорошо известно: " Ток центробежного насоса пропорционален расходу жидкости ". Если по простому - пока центробежный насос перекачивает воду, он совершает работу и соответственно потребляет нормальные рабочие амперы. Как только вода заканчивается(либо закрывается задвижка на напорной линии), перекачивание воды прекращается и потребляемый ток становится равным току холостого хода (+-погрешность).
Кроме того, есть еще одна скромная задача, которую вообще мало кто рассматривает всерьез - допустимое количество пусков насоса за час . И эту проблему мы тоже решим в дальнейшем. Спалим, так сказать, двух зайцев разом.
Дело за малым - надо собрать какую-то схему из каких-то штукенций и разноцветных проводочков.
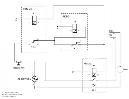
Из устройств нам необходимо:
Реле контроля тока. (РКТ-3-15 AC16А ACDC50-270B)
Реле времени. (РВО-26 ACDC24-240B)
Пусковой контактор. ( KKM21-032-230-10)
Конкретные модели можно выбрать любые с подходящими характеристиками, я в скобках указал подходящий пример.
Электрическая схема вот такая (рисование заняло больше времени чем придумывание, монтаж и испытания):

Если вкратце - при падении давления прессостат включается, подает питание на схему управления. Реле времени(РВО) пропускает питание через себя (К1.2 16-15), питает реле контроля тока(РКТ), которое переключает К2.2 на 11-14 - включает насос через контактор и РВО. При работе ток контролируется РКТ (режим работы - контроль минимального тока), при падении тока ниже предельного(определяется моделью насоса) РКТ выключает насос и РВО. Режим работы РВО - 27. При потере питания РВО контакты К1.2 переключаются на 16-18 предотвращая повторный пуск насоса в течение установленного в реле времени(определяется моделью насоса).
Есть и нюанс. В конкретно моем случае при закупке реле в наличии были только с питанием 24В. Поэтому в реальной схеме установленной в моем гнезде все несколько сложнее, добавился БП220/24в, контактор с катушкой на 24В и соответственно еще куча разноцветных проводочков. Испытания прошли успешно, сухой ход определяется гарантированно, частые повторные пуски насоса исключены.
Повторное предупреждение: не верьте всему написанному безоглядно, анализируйте и проверяйте с помощью людей, которые понимают куда бегут электроны.
